无线通讯模块
射频芯片
通讯器件
功率器件
被动器件
主动器件
模拟器件
接口芯片
TFT/LCD
光模块
智能家居
工业物联
智慧农牧
智能仪表
智能安防
行业新闻
常见问题
公司介绍
发展历程
企业文化
联系方式
人才招聘
在线留言
DTU通讯模块
lora 模块
蓝牙模块
NB-IOT模块
Cat.1模块
WiFi模块
毫米波雷达模块
低噪声放大器
增益放大器
中功率放大器
模拟压控增益放大器
衰减器
射频开关
锁相环
混频器
便捷收发器
发射机通道芯片
高速ADC
相控阵芯片
检波器
蓝牙芯片
NB-IoT芯片
Cat.1芯片
WiFi芯片
小信号mosfet
中低压mosfet
高压mosfet
新材料高压mosfet
保护器件
二极管/三极管
电解电容
晶振
时钟发生器
MCU
FPGA
电源管理
电机驱动
存储器件
SAR ADC
高压精密工业运放
精密基准源
AΣ ADC
ADC/高精度ADC
LDO/OPA
DC/DC
模拟开关
CAN接口芯片
LIN接口芯片
232接口芯片
485接口芯片
光接口连接器
888集团液晶屏
京东方液晶屏
天马液晶屏
友达液晶屏
群创液晶屏
光纤电缆
收发器
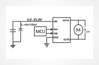
BL5616 是单通道 H 桥驱动器 IC,它为玩具、机器人、消费产品和其他低压或电池供电的运动控制应用提供集成电机驱动器解决方案。BL5616 的最大工作电压为 25.0V。它可以提供高达 1.5A 的输出连续电流和 3.5A 的输出峰值电流。具有过温保护和过流保护的内部关断功能(IOCP = 4.5 A)。
工作电压范围高达 25.0V
最大持续电流输出高达 1.5A
低 RDS(ON) 可实现高效 H 桥输出。
支持PWM控制
过流保护
过温保护
低待机电流
低静态电流
SOP8 封装
BL5616 单通道 H 桥驱动器 产品手册
Copyright Reserved 北京888集团电子科技有限公司 版权所有
地址:北京市海淀区上地信息路2号东区2号楼15A
热线电话
18211123301
上班时间
周一到周五
公司电话
010-82433257