• 芯科技,心服务
    全国咨询热线:010-82433257
    当前位置:首页 > 产品中心 > 模拟器件 > DC/DC >
    DC

    降压型DC/DC转换器

    降压型DC/DC转换器

    产品介绍

    产品选型

    Part No.

    Power switching

    MODE

    VDD

    VOUT

    IQ

    FOSC

    Eff.

    Max. Duty Cycle

    Accu.

    IOUT

    Package

    Application

    BL8028

    Built-in MOSFET Synchronous

    PWM/PFM

    2.6~5.5V

    ADJ~V

    80μA

    2MHz

    0.97

    1

    ±2%

    1500mA

    DFN2x2-6, SOT23-5

    MID, TV, PON, STB

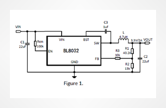
    BL8032

    Built-in MOSFET Synchronous

    PWM/PFM

    4.2~18V

    ADJ~V

    0.5mA

    500KHz

    0.96

    0.92

    ±2%

    2000mA

    SOT23-6

    STB, PON, TV

    BL8032H

    Built-in MOSFET Synchronous

    PWM/PFM

    4.2~18V

    ADJ~V

    0.5mA

    1000KHz

    0.96

    0.92

    ±2%

    2000mA

    SOT23-6

    TV, STB, PON

    BL8032S

    Built-in MOSFET Synchronous

    PWM/PFM

    4.5~16V

    ADJ~V

    0.5mA

    500KHz

    0.96

    0.95

    ±2%

    2000mA

    SOT23-6

    PON, STB, TV

    BL8033

    Built-in MOSFET Synchronous

    PWM/PFM

    4.2~16V

    ADJ~V

    0.5mA

    500KHz

    0.96

    0.92

    ±2%

    3000mA

    SOT23-6

    TV, STB, PON

    BL8034

    Built-in MOSFET Synchronous

    PWM/PFM

    4.2~16V

    ADJ~V

    0.5mA

    500KHz

    0.95

    0.92

    ±2%

    4000mA

    ESOP-8L

    PON, STB, TV

    BL8035

    Built-in MOSFET Synchronous

    PWM

    4.2~18V

    ADJ~V

    0.5mA

    500KHz

    0.96

    0.92

    ±2%

    2000mA

    SOT23-6

    SSD

    BL9309

    Built-in MOSFET Synchronous

    PWM/PFM

    2.5~5.5V

    ADJ~V

    50μA

    1.3MHz

    0.97

    %

    ±2.5%

    2000mA

    SOT23-6, SOT23-5

    PON, STB, MID, TV

    BL9315

    Built-in MOSFET Synchronous

    PWM/PFM

    2.6~5.5V

    ADJ~V

    50μA

    1.4MHz

    0.97

    %

    ±2.5%

    3000mA

    ESOP8

    TV, STB

    BL9342

    Built-in MOSFET

    PWM/PFM

    4.5~40V

    ADJ~V

    0.2mA

    1.8MHz

    0.95

    0.9

    ±2%

    0.6A

    SOT23-6

    电表, 车载, 载波模块

    BL9366

    Built-in MOSFET

    PWM/PFM

    4.5~60V

    ADJ~V

    0.73mA

    480KHz

    0.95

    0.9

    ±2%

    0.5A

    SOT23-6

    电表, 车载, 载波模块


    在线客服
    联系方式

    热线电话

    18211123301

    上班时间

    周一到周五

    公司电话

    010-82433257

    二维码
    线
    http://w1011.ttkefu.com/k/linkurl?t=6J9EFD0
    888集团
    网站地图