• 芯科技,心服务
    全国咨询热线:010-82433257
    当前位置:首页 > 产品中心 > 模拟器件 > LDO/OPA >
    XL1963 LDO
    XL1963 LDO
    XL1963 LDO

    XL1963 LDO

    XL1963是一款低压差稳压器,专为实现快速瞬态响应而设计。该稳压器可在340mV的压差下提供1.5A的输出电流。工作模式下静态电流低至1mA,关断模式下降至小于1μA。XL196X还具有低输出噪声特性,使其非常适合较敏感的射频电源应用。

    产品介绍


    产品概述

    XL1963是一款低压差稳压器,专为实现快速瞬态响应而设计。该稳压器可在340mV的压差下提供1.5A的输出电流。工作模式下静态电流低至1mA,关断模式下降至小于1μA。

    XL1963还具有低输出噪声特性,使其非常适合较敏感的射频电源应用。

    XL1963可提供1.5V、1.8V、2.5V、3.3V的固定输出电压,以及1.21V~20V的可调输出电压。XL1963在采用低至0μF的输出电容时仍可保持稳定。XL1963集成了多种电路保护功能,包括电流限制、热关断等。

    XL1963采用SOP8、SOT223-3、TSSOP16和TO252-5型封装,其最佳工作温度范围为–40°C~125°C。

    产品特征

           ●快速瞬态响应
          ●输出电流:1.5A
          ●低压差:340mV
          ●低噪声:40μVrms (10Hz~100kHz)
          ●静态电流:1mA(关断模式下降至小于1μA)
          ●固定输出电压:1.5V、1.8V、2.5V、3.3V
          ●可调输出电压:1.21V~20V

          ●热关断
          ●SOP8 4.9mm × 3.9mm、SOT223-3 6.5mm × 3.5mm、  
            TSSOP16 5mm ×4.4mm、TO252-5 6.6mm × 6.1mm 封装

    产品应用

           ●2.5V~3.3V逻辑电源 
          ●用于开关电源的后置稳压器  
          ●医学和影像应用

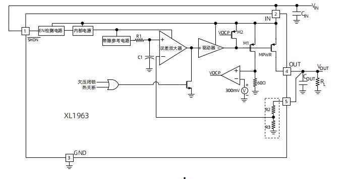
    架构框图

    图片

    资料下载


    XL1963 LDO产品手册.pdf


    888集团LDO芯片产品推荐

    型号

    通道

    输入电源范围

    输出电压范围

    输入输出最低压差

    PSRR

    10Hz~100kHz
    积分噪声

    启动时间

    保护

    静态电流

    对标产品型号

    封装

    工作温度

    HXT3042
    点击查看详情

    1

    2.6V~20V

    1.7V~15V

    350mV

    79dB@1MHz

    0.8uVrms

    10ms

    电流和过热保护

    2mA

    LT3042

    DFNO/MSOP10

    -40~125℃

    XL1963点击查看详情

    1

    2.1~20V

    1.5/1.8/2.5/3.3

    340mV

    63dB@120Hz

    40uVrms

    NA

    电流和过热、反接保护

    1uA

    LT1963

    SOT-223//TSSOP

    -40~125℃

    XL1964点击查看详情1-20--1.9V-1.24V~-28V185mv
    54dB@120Hz    30uVrms  NA

    reverse

    input voltages and

    reverse output

       30uALT1964TSOT-23/DFN--40~125°C

    XL3045
    点击查看详情

    1

    1.8~20V

    Adj to zero

    260mV

    76dB@1MHz

    0.8uVrmx

    10ms

    Reverse-Battery and  Reverse-Current

    2.2mA

    LT3045

    MSOP/DFN

    -40~125℃



    在线客服
    联系方式

    热线电话

    18211123301

    上班时间

    周一到周五

    公司电话

    010-82433257

    二维码
    线
    http://w1011.ttkefu.com/k/linkurl?t=6J9EFD0
    888集团
    网站地图