XL9643-65是一款14 位 、集成双通道流水线型模数转换器(ADC),采样率最高达65MSPS,旨在为低成本、小尺寸、宽带宽、多功能通信应用提供解决方案。
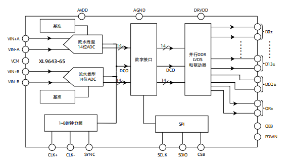
XL9643-65内核采用七级差分流水线结构,并集成了数字校准逻辑以及输出纠错逻辑,以实现更好的SNR和SFDR性能。输入方面:该款 ADC支持宽带宽输入,方便用户灵活选择输入范围。输出方面:采用 14 位 LVDS 并口输出,两通道数据采用交错或者复用的方式进行输出 。外围电路方面:内部集成精密电压基准且可提供输入共模电压,可简化外围电路设计。配置方面 :通过三线 SPI 接口,可轻松实现所有功能配置。
XL9643-65是一款14 位 、集成双通道流水线型模数转换器(ADC),采样率最高达65MSPS,旨在为低成本、小尺寸、宽带宽、多功能通信应用提供解决方案。
XL9643-65内核采用七级差分流水线结构,并集成了数字校准逻辑以及输出纠错逻辑,以实现更好的SNR和SFDR性能。输入方面:该款 ADC支持宽带宽输入,方便用户灵活选择输入范围。输出方面:采用 14 位 LVDS 并口输出,两通道数据采用交错或者复用的方式进行输出 。外围电路方面:内部集成精密电压基准且可提供输入共模电压,可简化外围电路设计。配置方面 :通过三线 SPI 接口,可轻松实现所有功能配置。
XL9643-65采用独有的专利技术,大幅优化了功耗性能 。 在65MSPS采样率下工作,典型功耗仅为 107mW。同时芯片还支持断电模式,在该模式下功耗会大幅降至4.9mW。
XL9643-65采用QFN64 型封装,其工作温度范围为-40°C~85°C。
● 1.8V 模拟/数字电源
● LVDS(ANSI-644 电平)输出
● 片内精密电压基准
● 三线 SPI 接口
● 采样率高达 65MSPS
● 性能
SNR:典型值为 70.6dBFS (30MHz)
SFDR:典型值为 94.3dBc (30MHz)
输入噪声:-150dBFS/Hz (30MHz)
通道间隔离度:90dB (30MHz)
总功耗:107mW
● 灵活的模拟输入范围:1.4Vpp~2Vpp
● 最大 625MHz 时钟输入频率,支持 1 到 8 分频模式
● QFN64 9mm × 9mm 封装
● 通信设备
● I/Q 解调系统
● 智能天线系统
● 超声设备
● 数据采集系统

型号 | 通道数 | 分辨率 | 最大采样速率 | 单端/差分 | SNR | SFDR | 功耗 | 对标产品型号 | 封装 | 接口 | 工作温度 |
2 | 14 | 150MHz | DIFF | 71dB | 85dB | 300mW | AD9643 | QFN64 | LVDS | -40~125℃ | |
2 | 14 | 250MHz | DIFF | 71dB | 85dB | 322mW | AD9643 | QFN64 | LVDS | -40~125℃ | |
2 | 14 | 1GHz | DIFF | 67.2dB | 85dB | 960mW | AD9680-1000 | LFCSP-64 | 204B | -40~125℃ | |
2 | 14 | 65GHz | DIFF | 71dB | 85dB | 230mW | AD9643 | QFN64 | LVDS | -40~125℃ | |