芯科技,心服务
全国咨询热线:010-82433257
当前位置:首页 > 产品中心 > 射频芯片 > 高速ADC >
顶视图
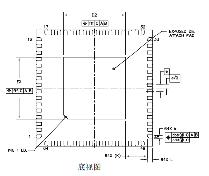
底视图

XL9680 1GSPS高速ADC

XL9680是一款双通道、14位、1GSPS采样率的高速ADC,专为高性能信号处理场景设计,可很好的替代ADI的AD9680。其核心优势在于采用中芯国际28nm工艺,总功耗仅960mW,仅为AD9680(3.3W)的三分之一,模拟电源功耗更是低至693mW,适用于对能效要求严苛的应用。

产品介绍

产品简介

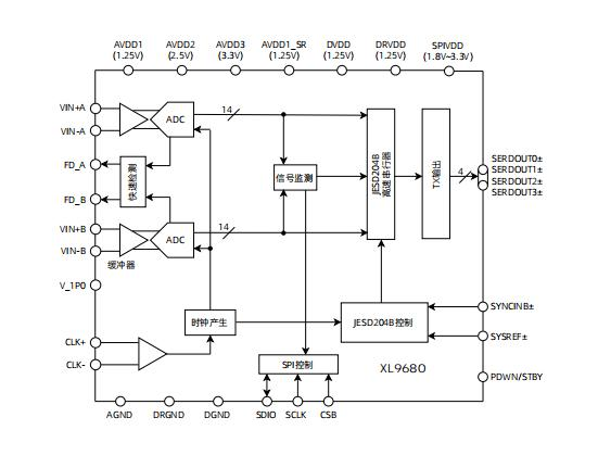
    XL9680是一款14位、集成双通道、1GSPS流水线型模数转换 器(ADC),其内置缓冲器和采样保持电路,旨在为低功耗、小尺寸、宽带宽、多功能应用提供解决方案。

   XL9680提供灵活的 断电选项,用户可按需配置,以进一步降低系统平均功耗。 XL9680内核采用多级差分流水线结构,并集成了数字校准功能,以实现更好的SNR和SFDR性能。输入方面:该款ADC支持宽带输入,方便用户灵活选择输入频率范围。配置方面:通过1.8V~3.3V电压范围的3线SPI接口可进行编程。

   XL9680还内置可编程阈值检测器,通过使用ADC的快速检测输出位,允许监测输入信号的功率。如果输入信号电平超过可编程阈值,快速检测指示器会变为高电平。该阈值指示器具有极低延迟,用户利用它能够快速调整前端系统增益,以避免ADC输入饱和。用户可以使用SPI接口,根据ADC实际采样率以及主控芯片的要求,配置JESD204B高速串行接口的设置。

   XL9680支持JESD204B子类0和子类1。在子类1模式下,可以通过SYSREF±和SYNCINB±实现多芯片同步。

   XL9680采用QFN64型封装,其最佳工作温度范围为-40°C~85°C。

产品特点

● 直流电源:1.25V、2.5V和3.3V

● 片内精密电压基准

● JESD204B 编码串行数字输出

● 双通道总功耗:0.96W(默认配置)

● 可编程端接阻抗:400Ω、200Ω、100Ω 和 50Ω 差分

● 性能 SNR:62dBFS (fIN = 765MHz,AIN = −1dBFS) SFDR:80.3dBFS (fIN = 765MHz,AIN = −1dBFS) DNL:±0.33LSB INL:±2.3LSB 噪声密度 = -149dBFS/Hz

● 模拟输入全功率带宽:2GHz

● 通道间隔离度:90dB

● QFN64 9mm × 9mm 封装

典型应用

● 通信设备

● 多频段、多模数字接收器

● 超宽带卫星接收器

● 超声设备

● 仪器仪表

架构框图

image

资料下载


XL9680 高速ADC产品手册

高速ADC产品推荐

型号

通道数

分辨率

最大采样速率

单端/差分

SNR

SFDR

功耗

对标产品型号

封装

接口

工作温度

XL9643-150
点击查看详情

14 

150MHz

DIFF

71dB

85dB

300mW

AD9643

QFN64

LVDS

-40~125℃

XL9643-250
点击查看详情

14 

250MHz

DIFF

71dB

85dB

322mW

AD9643

QFN64

LVDS

-40~125℃

XL9680
点击查看详情

14 

1GHz

DIFF

67.2dB

85dB

960mW

AD9680-1000

LFCSP-64

204B

-40~85℃



在线客服
联系方式

热线电话

18211123301

上班时间

周一到周五

公司电话

010-82433257

二维码
线
http://w1011.ttkefu.com/k/linkurl?t=6J9EFD0
888集团
网站地图