HXT9622TT-02-L01_蓝牙模块采用支持BLE 5.2功能和IEEE 802.15.4通信协议的系统级芯片(SoC),集成了超低功耗的高性能多模射频收发机,搭载32-bitARM®Cortex™-M0处理器,提供64K retention SRAM、可选128K-8M Flash、96KBROM以及256bit efuse,支持基于BLE和IEEE 802.15.4的安全架构、应用和OTA在线升级。
HXT9622TT-02-L01_蓝牙模块采用支持BLE 5.2功能和IEEE 802.15.4通信协议的系统级芯片(SoC),集成了超低功耗的高性能多模射频收发机,搭载32-bitARM®Cortex™-M0处理器,提供64K retention SRAM、可选128K-8M Flash、96KBROM以及256bit efuse,支持基于BLE和IEEE 802.15.4的安全架构、应用和OTA在线升级。
● 工作电压:1.8-3.6V
● 通讯接口:UART 3.3V 默认波特率 115200
● 通讯电平:3.3V
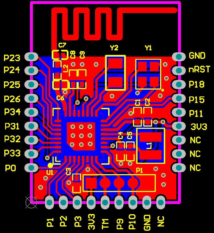
● 天线类型:板载天线
● 发射功率:可调 -20dbm~+10dbm
● 接收灵敏度:
BLE1Mbps:-97dBm
BLE125Kbps:-103dBm
● 空中传输速度:1Mbps
● 工作电流:
关机模式,只可通过 IO 唤醒,电流量:0.7μA
RX 模式下系统峰值电流 6.7mA
TX 0dBm 发射功率下系统峰值电流为 6.7mA
● 工作温度:-40℃~85℃
● 蓝牙版本:BLE5.2
● 串口最大通讯速率:1Mbps
● 是否支持多信道:支持
● 尺寸:长*宽 18mm*13mm*1mm

型号 | 蓝牙版本 | FLASH | ROM | SRAM | 传输速度 | 休眠 | Tx 0dBm峰值 | 接收灵敏度 | 发射功率 |
BLE5.2 | 512K | 128K | 138K | 1Mbps | 0.7μA/2μA | 6.7mA | BLE 1Mbps:-97dBm | -20dBm~+10dBm | |
BLE5.2 | 512K | 96K | 64K | 1Mbps | 0.3μA/13μA | 4.6mA | BLE1Mbps:-97dBm | -20dbm~+10dbm | |
BLE 5.2 | 128K | 96K | 64K | 1Mbps | 0.7μA | 6.7mA | BLE 1Mbps:-97dBm | -20dBm~+10dBm | |
BLE 5.2 | 512K | 96K | 64K | 1Mbps | 0.3μA | 4.6mA | BLE 1Mbps:-97dBm | -20dBm~+10dBm | |
BLE 5.2 | 128K | 96K | 64K | 1Mbps | 0.7μA | 6.7mA | BLE 1Mbps:-97dBm | -20dBm~+10dBm | |
BLE 5.2 | 512K | 96K | 64K | 1Mbps | 0.3μA | 8.6mA | BLE 1Mbps:-97dBm | -20dBm~+10dBm | |
BLE 5.2 | 256K | 96K | 64K | 1Mbps | 0.3μA | 8.6mA | BLE 1Mbps:-97dBm | -20dBm~+10dBm | |
BLE 5.2 | 512K | 96K | 64K | 1Mbps | 0.7μA | 6.7mA | BLE 1Mbps:-97dBm | -20dBm~+10dBm |