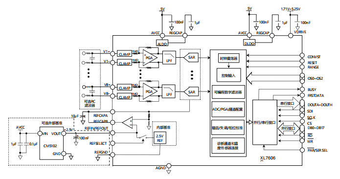
XL7606C是一款18位、8通道同步采样数据采集系统(DAS)。各通道均内置模拟输入钳位保护、可编程增益放大器(PGA)、低 通滤波器(LPF)和18位SAR ADC。XL7606C还内置了灵活的数字滤波器、低温漂2.5V基准电压源、基准电压缓冲器以及高速串行和并行接口。
XL7606C是一款18位、8通道同步采样数据采集系统(DAS)。各通道均内置模拟输入钳位保护、可编程增益放大器(PGA)、低 通滤波器(LPF)和18位SAR ADC。XL7606C还内置了灵活的数字滤波器、低温漂2.5V基准电压源、基准电压缓冲器以及高速串行和并行接口。
XL7606C采用5V单电源供电,可以处理单端±12.5V、±10V、±5V、±2.5V 和差分±25V、±20V、±12.5V、±10V、±5V真双极性输入信号,同时所有通道均能以高达1MSPS的吞吐速率采样。输入钳位保护电路可以承受高达±19.5V的电压。1MΩ 的高输入阻抗以及片内滤波器,可以极大简化外围电路设计。
● 双极性模拟输入范围
单端:±12.5V、±10V、±5V、±2.5V
差分:±25V、±20V、±12.5V、±10V、±5V
● 5V模拟电源,1.71V至 5.25V数字接口电源
● 8通道同步采样输入
● 性能
模拟输入 ESD 高达 7000V
94.5dB SNR(无过采样),-107dB THD
±2LSB INL,±0.6LSB DNL
● 灵活的并行/串行接口
SPI/QSPI/MICROWIRE/DSP 兼容
● 完全集成的数据采集解决方案
模拟输入钳位保护
具有 1MΩ 输入阻抗的输入缓冲器
一阶抗混叠滤波器
片内精密基准电压及缓冲
18 位、1MSPS ADC(所有通道)
灵活的数字滤波器,过采样率高达 256 倍
23kHz 和 202kHz 两种带宽选项
● 低功耗:运行 175mW,待机 25mW
● LQFP64 10mm× 10mm封装
● 数据采集系统
● 仪器仪表和科学测量
● 半导体自动化测试设备
● 电力线监控和保护系统
● 多相电机控制
● 工业自动化控制和轨道交通

型号 | 通道数 | 分辨率 | 单端/差分 | SNR | 最大采样速率 | 信号输入范围 | INL | 对标产品型号 | 封装 | 接口 | 工作温度 |
8 | 16 | SE | 92dB | 200k | ±10V | 1LSB | AD7606 | LQFP64 10mm×10mm裸片 | SPI/Parallel | -40~125℃ | |
16 | 16 | SE | 90dB | 1M | ±10V | 1LSB | AD7616 | LQFP80 14mm×14mm裸片 | SPI/Parallel | -40~125℃ | |
8 | 18 | SE/DIFF | 93.6dB | 1M | ±25V | 3.5LSB | AD7606C-18 | LQFP64 10mm×10mm | SPI/Parallel | -40~125℃ |