芯科技,心服务
全国咨询热线:010-82433257
当前位置:首页 > 产品中心 > 模拟器件 > SAR ADC >
XL7616 SAR ADC

XL7616 SAR ADC

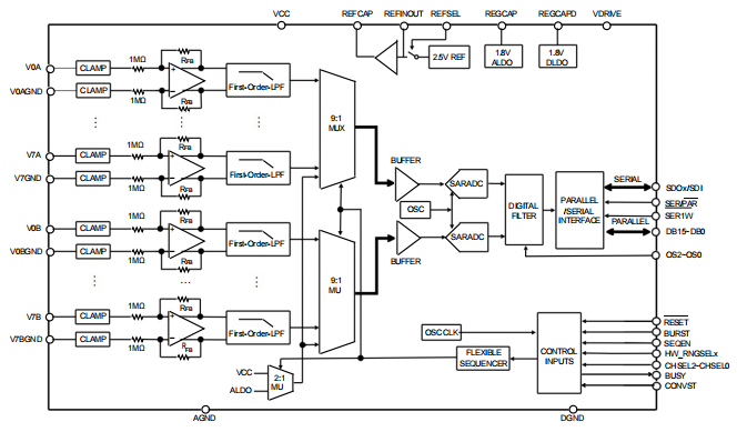
XL7616是一款16位、16通道同步采样模拟数据采集系统。各通道均内置模拟输入钳位保护、二阶抗混叠滤波器、跟踪保持放大器、16位 SARADC,内置了灵活的数字滤波器、2.5V基准电压源、基准电压缓冲以及高速串行和并行接口。

产品介绍

产品简介

XL7616是一款16位、16通道同步采样模拟数据采集系统。各通道均内置模拟输入钳位保护、二阶抗混叠滤波器、跟踪保持放大器、16位 SARADC,内置了灵活的数字滤波器、2.5V基准电压源、基准电压缓冲以及高速串行和并行接口。

XL7616采用5V单电源供电,并且可以处理±10V、±5V和±2.5V真双极性输入信号,同时所有通道均能以高达1MSPS的吞吐速率采样。输入钳位保护电路可以承受高达±19.5V的电压,1MΩ 的高输入阻抗以及片内滤波器,可以极大简化外围电路设计。

产品特征

● 双极性模拟输入范围:±10V、±5V 及 ±2.5V

● 5V 模拟电源,2.3V 至 3.6V 数字接口电源

● 8×2 通道同步采样输入

● 性能

模拟输入 ESD 可达 8kV

91.5dB SNR(500kSPS、2 倍过采样)

90dB SNR (1MSPS),-105dB THD

±0.8LSB INL,±0.6LSB DNL

● 灵活的并行/串行接口

SPI/QSPI/MICROWIRE/DSP 兼容

可选循环冗余校验 (CRC) 错误检查

● 完全集成的数据采集解决方案

模拟输入钳位保护

具有 1MΩ 模拟输入阻抗的输入缓冲器

二阶抗混叠模拟滤波器

片内精密基准电压及缓冲

吞吐速率:2×1MSPS

通过数字滤波器提供过采样功能

● 低功耗:运行 180mW,待机 160mW

● 温度范围:-40°C~125°C

● LQFP80 14mm×14mm 封装

典型应用

● 数据采集系统

● 电力线监控和保护系统

● 多轴定位系统

● 多相电机系统

● 仪表和控制系统

架构框图

微信图片_20250313163715

资料下载

XL7616 SAR ADC 产品手册

888集团SAR ADC产品推荐

型号

通道数

分辨率

单端/差分

SNR

最大采样速率

信号输入范围

INL

对标产品型号

封装

接口

工作温度

XL7606
点击了解详情

8

16

SE

92dB

200k

±10V

1LSB

AD7606

LQFP64 10mm×10mm裸片

SPI/Parallel

-40~125℃

XL7616
点击了解详情

16 

16 

SE

90dB

1M

±10V

1LSB

AD7616

LQFP80 14mm×14mm裸片

SPI/Parallel

-40~125℃

XL7606C
点击了解详情

8 

18 

SE/DIFF

93.6dB

1M

±25V

3.5LSB

AD7606C-18

LQFP64 10mm×10mm

SPI/Parallel

-40~125℃


在线客服
联系方式

热线电话

18211123301

上班时间

周一到周五

公司电话

010-82433257

二维码
线
http://w1011.ttkefu.com/k/linkurl?t=6J9EFD0
888集团
网站地图