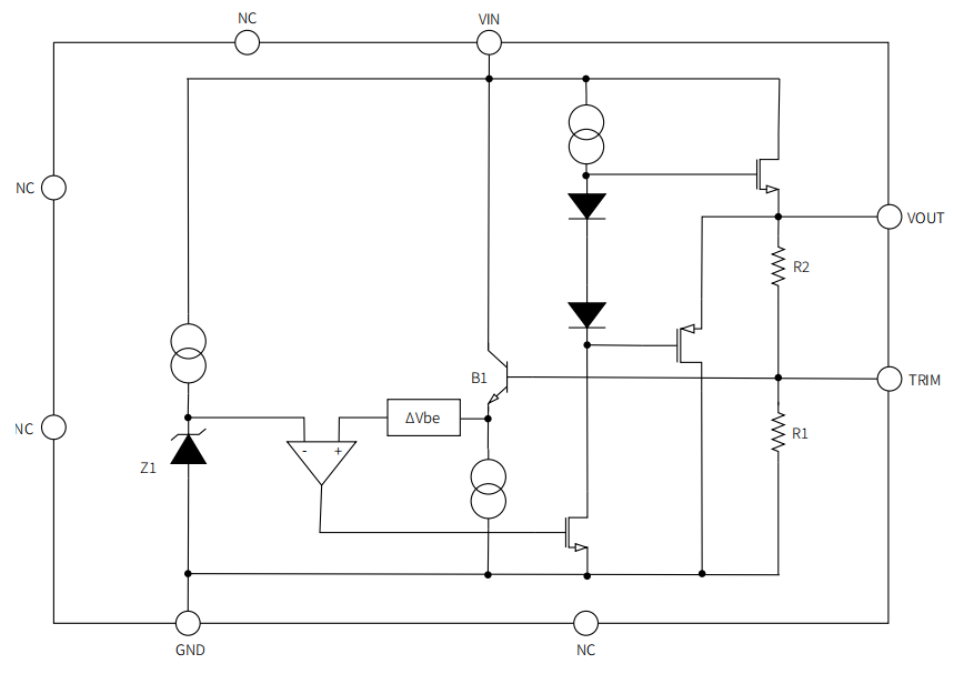
XL1021 是一款精密基准源,它在 7.2V~40V 的宽电源 电压范围内,提供几乎不受输入电压变化的 5V 输出, 且可支持双向高达 10mA 的负载电流。
XL1021 采用专利电路设计,保证了优异的噪声性能 以及极低的温度漂移,是任何高精度应用中电压基准 的理想选择。
XL1021 是一款精密基准源,它在 7.2V~40V 的宽电源 电压范围内,提供几乎不受输入电压变化的 5V 输出, 且可支持双向高达 10mA 的负载电流。
XL1021 采用专利电路设计,保证了优异的噪声性能 以及极低的温度漂移,是任何高精度应用中电压基准 的理想选择。
XL1021 可提供 SOP8 型封装,其工作温度范围最大 为-40℃~125℃。
● 宽电源电压输入范围:7.2V~40V
● 极低的温度漂移:3ppm/℃(典型值)
● 初始精度: ±0.05%
● 低噪声:7μVp-p(0.1Hz~10Hz)
● 支持微调输出电压
● 输出支持双向电流: ±10mA
● A/D 和 D/A 转换器
● 精准型稳压器
● 数字电压表
● 惯性导航系统
● 便携式基准源

型号 | 最大温漂 | 输出电压 | 最小输入电压 | 最大输入电压 | 功耗 | 0.1~10Hz噪声 | 对标产品型号 | 封装 | 工作温度 |
5ppm/℃ | 2.5V/3V | 4V | 36V | 1.1mA | 2.2uVpp | AD780,ADR431,REF4025,REF5025 | SOIC8裸片 | -55~125℃ | |
5ppm/℃ | 5V | 7.2V | 40V | 630uA | 7uVpp | LT1021,ADR435,REF5050 | SOIC8裸片 | -55~125℃ | |
3ppm/℃ | 5V | 7.2V | 40V | 1.55mA | 4.5uVpp | LT1021,ADR435,REF5050,ADR4550 | SOIC8裸片 | -55~125℃ | |
3ppm/℃ | 7V | 8.5V | 40V | 1.55mA | 7.4uVpp | LT1021,LM399 | SOIC8 | -55~125℃ | |
3ppm/℃ | 10V | 11.5V | 40V | 1.55mA | 11.9uVpp | AD588,AD688,ADR01,MAX6176,AD587,LT1019等10V输出的基准 | SOIC8裸片 | -55~125℃ |