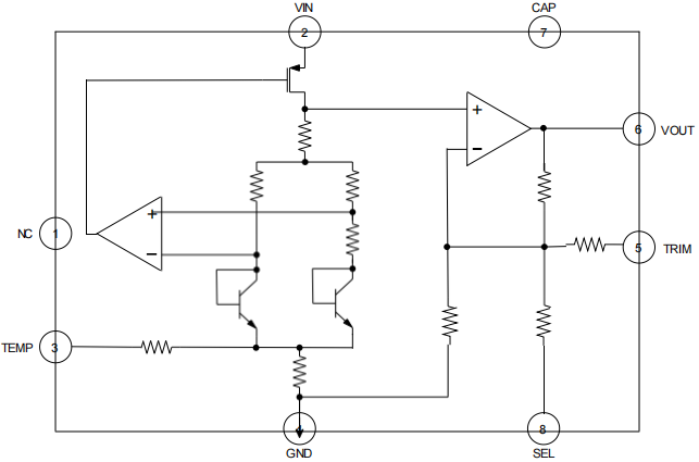
XL780是一颗超高精度的带隙电压基准芯片,它可以在4V~36V的输入电压下提供2.5V或3.0V的输出,并且支持双向最大 10mA的电流负载。XL780的低初始误差、低温度漂移、低输出噪声和强驱动能力特性,使其成为高分辨率模数转换器(ADC)和数模转换器(DAC)以及任何高精度应用的理想搭档。
XL780的TEMP管脚对外输出随温度线性变化的电压,可作为温度传感器使用。
XL780是一颗超高精度的带隙电压基准芯片,它可以在4V~36V的输入电压下提供2.5V或3.0V的输出,并且支持双向最大 10mA的电流负载。XL780的低初始误差、低温度漂移、低输出噪声和强驱动能力特性,使其成为高分辨率模数转换器(ADC)和数模转换器(DAC)以及任何高精度应用的理想搭档。
XL780的TEMP管脚对外输出随温度线性变化的电压,可作为温度传感器使用。
XL780可提供SOP8型封装,其工作温度范围最大为-55℃~125℃。
● 宽电源电压输入范围:4V~36V
● 通过管脚配置可输出 2.5V 或 3.0V
● 极低的温漂:最大值为 5ppm/℃
● 低初始误差:最大值为±0.5mV
● 低噪声:4μVpp (0.1Hz~10Hz)
● 支持微调输出电压
● 温度传感输出管脚
● 工业和过程控制
● 高分辨率数据采集系统
● 仪器仪表
● 自动控制和监控
● 医疗器械

型号 | 最大温漂 | 输出电压 | 最小输入电压 | 最大输入电压 | 功耗 | 0.1~10Hz噪声 | 对标产品型号 | 封装 | 工作温度 |
5ppm/℃ | 2.5V/3V | 4V | 36V | 1.1mA | 2.2uVpp | AD780,ADR431,REF4025,REF5025 | SOIC8裸片 | -55~125℃ | |
5ppm/℃ | 5V | 7.2V | 40V | 630uA | 7uVpp | LT1021,ADR435,REF5050 | SOIC8裸片 | -55~125℃ | |
3ppm/℃ | 5V | 7.2V | 40V | 1.55mA | 4.5uVpp | LT1021,ADR435,REF5050,ADR4550 | SOIC8裸片 | -55~125℃ | |
3ppm/℃ | 7V | 8.5V | 40V | 1.55mA | 7.4uVpp | LT1021,LM399 | SOIC8 | -55~125℃ | |
3ppm/℃ | 10V | 11.5V | 40V | 1.55mA | 11.9uVpp | AD588,AD688,ADR01,MAX6176,AD587,LT1019等10V输出的基准 | SOIC8裸片 | -55~125℃ |