芯科技,心服务
全国咨询热线:010-82433257
XL5050 精密基准源

XL5050 精密基准源

XL5050是高精度电压基准芯片,在7.2V~40V的宽电源电压范围内,分别提供几乎不随输入电压变化的5V、7V和10V输出,且可支持高达10mA的双向负载电流。

XL5050采用专利电路技术以及电阻微调,可实现最大3ppm/℃的极低温漂特性。

XL5050采用SOP8型封装,其最佳工作温度范围为-55℃~125℃。

产品介绍

产品概述

XL5050是高精度电压基准芯片,在7.2V~40V的宽电源电压范围内,分别提供几乎不随输入电压变化的5V、7V和10V输出,且可支持高达10mA的双向负载电流。

XL5050采用专利电路技术以及电阻微调,可实现最大3ppm/℃的极低温漂特性。

XL5050采用SOP8型封装,其最佳工作温度范围为-55℃~125℃。

产品特征

● 宽电源电压输入范围:7.2V~40V

● 极低的温漂:最大 3ppm/°C

● 初始精度:±0.05%

● 低噪声:4.7μVpp (0.1Hz~10Hz,5V)

● 支持微调输出电压

● 输出支持双向电流:±10mA

产品应用

● A/D 和 D/A 转换器

● 精准型稳压器

● 数字电压表

● 惯性导航系统

● 便携式基准源

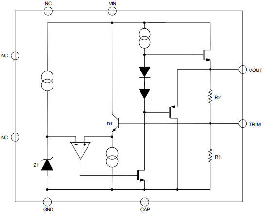
架构框图

微信图片_20250314150537

资料下载

XL5050 精密基准源产品手册

精密基准源产品推荐

型号

最大温漂

输出电压

最小输入电压

最大输入电压

功耗

0.1~10Hz噪声

对标产品型号

封装

工作温度

XL780
点击了解详情

5ppm/℃

2.5V/3V

4V

36V

1.1mA

2.2uVpp

AD780,ADR431,REF4025,REF5025

SOIC8裸片

-55~125℃

XL1021
点击了解详情

5ppm/℃

5V

7.2V

40V

630uA

7uVpp

LT1021,ADR435,REF5050

SOIC8裸片

-55~125℃

XL5050
点击了解详情

3ppm/℃

5V

7.2V

40V

1.55mA

4.5uVpp

LT1021,ADR435,REF5050,ADR4550

SOIC8裸片

-55~125℃

XL399
点击了解详情

3ppm/℃

7V

8.5V

40V

1.55mA

7.4uVpp

LT1021,LM399

SOIC8

-55~125℃

XL588
点击了解详情

3ppm/℃

10V

11.5V

40V

1.55mA

11.9uVpp

AD588,AD688,ADR01,MAX6176,AD587,LT1019等10V输出的基准

SOIC8裸片

-55~125℃

 


在线客服
联系方式

热线电话

18211123301

上班时间

周一到周五

公司电话

010-82433257

二维码
线
http://w1011.ttkefu.com/k/linkurl?t=6J9EFD0
888集团
网站地图